“根據數據顯示,2019年我國傳感器市場規模為2188.8億元,2020年我國傳感器市場規模為2510.3億元,同比增長14.69%;預計2021年我國傳感器市場規模可達2951.8億元。”
——觀研報告網
智能儀器是含有微型計算機或者微型處理器的測量儀器,擁有對數據的存儲運算邏輯判斷及自動化操作等功能。智能儀器的出現,極大地擴充了傳統儀器的應用范圍。智能儀器儀表行業產業鏈上游為核心零部件及核心技術,主要包括傳感器、控制器、減速器、傳感技術、智能控制等;中游為智能儀表產品,主要包括智能水表、智能電表、智能溫控儀等;下游為應用領域,主要包括機械、汽車、電子、航空、通信等。
智能儀器儀表行業產業鏈

資料來源:觀研天下整理
一、上游分析
1.傳感器
傳感器是一種檢測元件,能感受到被測量的信息,并能將感受到的信息,按一定規律變換成為電信號或其他所需形式的信息輸出,以滿足信息的傳輸、處理、存儲、顯示、記錄和控制等要求。根據數據顯示,2019年我國傳感器市場規模為2188.8億元,2020年我國傳感器市場規模為2510.3億元,同比增長14.69%;預計2021年我國傳感器市場規模可達2951.8億元。
2016-2021年我國傳感器市場規模、增速及預測

數據來源:觀研天下整理
2.控制器
控制器是指按照預定順序改變主電路或控制電路的接線和改變電路中電阻值來控制電動機的啟動、調速、制動和反向的主令裝置。由程序計數器、指令寄存器、指令譯碼器、時序產生器和操作控制器組成,它是發布命令的“決策機構”,即完成協調和指揮整個計算機系統的操作。根據數據顯示,2020年我國控制器市場規模達23746億元,較2019年同比增長10.2%;據推測,2021年我國控制器市場規模可達27070億元。
2016-2021年我國控制器市場規模、增速及預測

數據來源:觀研天下整理
3.減速器
減速器是一種由封閉在剛性殼體內的齒輪傳動、蝸桿傳動、齒輪-蝸桿傳動所組成的獨立部件,常用作原動件與工作機之間的減速傳動裝置。在原動機和工作機或執行機構之間起匹配轉速和傳遞轉矩的作用,在現代機械中應用極為廣泛。
4.伺服系統
伺服系統又稱隨動系統,是用來精確地跟隨或復現某個過程的反饋控制系統。它的主要任務是按控制命令的要求、對功率進行放大、變換與調控等處理,使驅動裝置輸出的力矩、速度和位置控制非常靈活方便。根據數據顯示,2019年我國伺服系統市場規模為144億元,2020年我國市場規模為178億元,同比增長23.61%;預計2021年伺服系統市場規模可達224億元。
2016-2021年我國伺服系統市場規模、增速及預測

數據來源:觀研天下整理
5.企業優勢分析
現階段,我國智能儀器儀表行業產業鏈上游優秀企業主要包括航天時代電子技術股份有限公司、杭州士蘭微電子股份有限公司、飛龍傳動有限公司、 泰星減速機股份有限公司、深圳市匯川技術股份有限公司、武漢華中數控股份有限公司、安川電機(中國)有限公司、北京發那科機電有限公司等。
我國智能儀器儀表行業產業鏈上游代表企業優勢分析

資料來源:觀研天下整理
二、中游分析
1.儀器儀表營業收入
儀器儀表是用以檢出、測量、觀察、計算各種物理量、物質成分、物性參數等的器具或設備。根據數據顯示,2020年我國儀器儀表制造業營業收入達7660.0億元,2021年上半年我國儀器儀表制造業營業收入達3996.5億元,同比增長25.7%。
2018-2021年H1儀器儀表制造業營業收入及增速

數據來源:觀研天下整理
2.智能電表
智能電表是智能電網數據采集的基本設備之一,承擔著原始電能數據采集、計量和傳輸的任務,是實現信息集成、分析優化和信息展現的基礎。根據數據顯示,2019年我國智能電表招標數量為7391萬只,2020年招標數量為9139萬只,同比增長23.65%;預計2021年我國智能電表招標數量可達10946萬只。
2016-2021年我國智能電表招標數量、增速及預測

數據來源:觀研天下整理
3.智能水表
智能水表是一種利用現代微電子技術、現代傳感技術、智能IC卡技術對用水量進行計量并進行用水數據傳遞及結算交易的新型水表。根據數據顯示,2020年我國智能水表產量為3275萬只,較2019年同比增長8.88%;據推測,2021年我國智能水表產量可達3616萬只。
2016-2021年我國智能水表產量、增速及預測

數據來源:觀研天下整理
4.智能燃氣表
目前國內的智能燃氣表主要有IC卡智能燃氣表、CPU卡智能燃氣表、射頻卡智能燃氣表、直讀式遠傳燃氣表以及無線遠傳燃氣表、物聯網智能燃氣表等這幾大類。根據數據顯示,2019年全球智能燃氣表市場規模為71.8億美元,2020年全球智能燃氣表市場規模為76.2億美元,同比增長6.13%;預計2021年全球智能燃氣表市場規模可達80.3億美元。
2016-2021全球智能燃氣表市場規模、增速及預測

數據來源:觀研天下整理
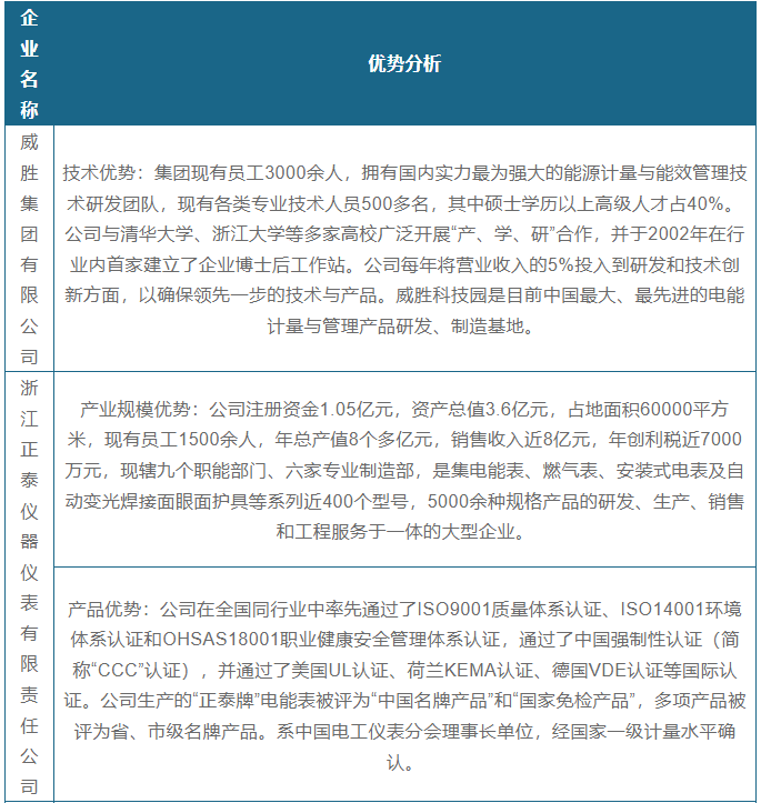
5.企業優勢分析
現階段,我國智能儀器儀表行業產業鏈中游優秀企業主要包括威勝集團有限公司、浙江正泰儀器儀表有限責任公司、寧波三星醫療電氣股份有限公司、中航電測、漢威科技、柯力傳感等。
我國智能儀器儀表行業產業鏈中游代表企業優勢分析



資料來源:觀研天下整理
三、下游分析
1.電子制造
近年來,電子科技消費級應用領域的不斷發展以及世界范圍內人口消費水平不斷提高,消費電子市場終端產品領域在市場容量和品類廣度上不斷發展延伸。根據數據顯示,2020年我國電子制造業主營收入為12.1萬億元,較2019年同比增長6.42%;據推測,2021年我國電子制造業主營收入為13.31萬億元。
2016-2021我國電子制造業主營收入、增速及預測

數據來源:觀研天下整理
2.機械制造
工程機械是裝備工業的重要組成部分。工程器械分為挖掘機械,鏟土運輸機械,工程起重機械,工業車輛等,其中挖掘機、裝載機、起重機為主要設備。根據數據顯示,2019年我國工程機械主要設備保有量為866萬臺,2020年我國保有量為906萬臺,預計增長4.62%;預計2021年我國工程機械主要設備保有量可達942萬臺。(TJL)
2016-2021年工程機械主要設備保有量、增速及預測

聲明:本網站部分作品內容(視頻、圖片、文章等)來源于互聯網公開途徑搜索獲取,并未限制轉載或者復制,如涉及作品侵權問題,請第一時間告知,我們將根據您提供的初步證明材料確認版權并第一時間刪除。
